Pizza Adventure

Pizza Delivery App

A delivery-only app that delivers personal pizzas to customers living in downtown areas, focused specifically to office workers including a "Team Order" feature.

 

Overview

Pizza Adventure is a delivery-only pizza restaurant concept intended for busy office workers in the downtown core. The intention of the project was to come up with a concept to create a food delivery app to get the users exactly the type of pizza they want. No matter what kind of pizza is needed, Pizza Adventure will find the best place possible.

 

Restaurant Concept

 

Name

Pizza Adventure

Main Target Audience

A downtown area is a tech hub. There are usually several tech companies, from startups to well established corporations, located in close proximity. This service will cater to mostly people in these offices.

Menu

Pizza Adventure specializes in the Personal Pizza. Customers can order highly customizable pizzas to have delivered to the office during lunch. There will be various sizes of pizzas and it will feature a smaller sized pizza to customize and order for lunch. Pizza Adventure will have a wide array of toppings to choose from, like fancy meats, various cheeses, artichokes, pineapple, arugula, pesto sauce, oil sauce, etc. There will also be a pasta dish special daily, one dish per day. Pizza Adventure will have a small selection of higher end/obscure beverages like San Pellegrino, Kombucha, cold Mate, etc.

 

Price Point

Keeping in mind the wide range of salaries associated with tech companies, Pizza Adventure intends on keeping everything moderately affordable. To cater to some more of the high end clientele, Pizza Adventure will feature a range of upmarket toppings as well.

 

Elevator Pitch

Pizza Adventure offers customizable personal pizzas for lunch. We have a wide range of artisan toppings, as well as all the classics. Offering a wide range of sizes, our Personal Size is perfect for lunch.


Strategy

The website/app will focus on the following target audiences:

 
Roles Personality Values
Software Engineer Outgoing Teamwork
UX/UI Designer Carefree Enjoyment
Client Care Specialist Adventerous Eating with friends
Office Coordinator - Team Lunches Fun Downtime from work

 

Figure 1.Target Audience 

Personas

With the strategy in place, I was able to define the personas with more clarity:

user personas chart
Figure 2.User Personas

User's Needs

The app needs to enable the user to:

  • Discover if the restaurant delivers to their area
  • Order food online
  • Get detailed information about ingredients
  • Customize their personal pizzas or choose from favorites
  • View and reorder past favorites
  • Create teams/group ordering options

Client's Needs

The website needs to enable the client to:

  • Provide a system for order customization
  • Communicate what ingredients are
  • Communicate the specialized Personal Size
  • Customize their personal pizzas or choose from favorites
  • Communicate uniqueness of toppings
  • Create options for Users/Teams to bundle orders

Outline of Scope

The user will be looking for:

  • Examples of pizzas/products
  • Menu items
  • Pre-made Selections
  • Customization Options
  • Delivery Area
  • About Us

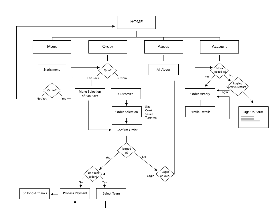
SiteMap

After determining the ouline of scope and the functionality requirements, the sitemap was created.

sitemap for app
Figure 3.SiteMap

Wireframing & Prototyping

With the proper planning, I were able to confidently move into creating wireframes for the app. I took the decision to focus more on the functionality and structure of the app, opting for low-fidelity wireframes with very little detail. Ultimately, I could add design elements in later, what was important for our users, was that the product (above all) was clear and simple.

Figure 4. DDPs low-fi wireframes.

Design

The design of the app and site was meant to stay light and fresh feeling. I decided to go with a very simple layout, letting the images of food carry the weight of the design. 

Figure 5. DDP's Home Screen in mobile app.
Figure 6. DDP's Home Screen on web.
Figure 7. Moodboard to help guide design.

Results

I am pleased with the results but have some aspects I would like to revisit. The timeline for this project didn't allow for a lot or User Testing and Prototyping, something I will be digging into deeper during the next design iteration.


 



Copyright © 2019